2025.01.08 内容来源:华大时空
你是否曾担心父母会忘记你?阿尔茨海默病(Alzheimer'sdisease, AD)正悄悄摧毁无数家庭。全球患者2024年已超5500万,2050年或达1.52亿,精准防治策略研发迫在眉睫。衰老虽是AD最强风险因素,但衰老相关变化如何增加其易感性、病理特征与神经退行及衰老的关系仍不明确。传统转录组学分辨率不足,难捕捉细胞空间异质性;单细胞测序无法空间定位,精准解析AD表达模式困难重重。
2025年1月8日,美国堪萨斯大学医学中心团队在Nature Communications上发表研究论文,作者运用Stereo-seq技术,针对阿尔茨海默病(AD)患者以及正常衰老(NA)个体的前额叶皮层(PFC)开展了具备亚细胞分辨率的空间转录组分析,成功揭示了AD病理进程中皮层层状结构、细胞间通讯模式以及基因表达网络所发生的关键变化,并据此提出了潜在的治疗靶点。

文章截图
研究速览
核心技术:时空组学技术(Stereo-seq)
研究对象:人类前额叶皮层(PFC)
样本规模:6例AD患者(2例重度4例中度)和6例正常衰老对照的前额叶皮层样本
关键研究发现
01. AD进展中PFC皮层比例变化及差异表达基因
研究人员对6名阿尔茨海默病(AD)患者和6名正常衰老者的前额叶皮层样本进行分析。通过Stereo-seq空间转录组技术,成功识别出大脑皮层中六个具有独特转录特征的分层及白质区域,对应传统的I-VI层皮层结构和白质。
结果显示,正常衰老时大脑各皮层比例保持稳定;而AD晚期患者则出现II-VI层明显变薄、I层异常增厚的现象,表明前额叶皮层发生萎缩,这与神经元退化及II-VI层星形胶质细胞过度激活有关。
图1. 人类前额叶皮层多层的空间分辨转录组图谱
基因表达分析发现,AD患者中下调基因数量远多于上调基因,尤其在重度患者中更为显著,提示神经元功能广泛受到抑制和退化。白质区域在AD早期就出现大量基因下调,表明白质病变是AD的早期标志之一。此外,AD早期不同脑区已表现出病理差异:II/III层中促凋亡基因(如DAPK1)表达上升,V层中细胞骨架相关基因(如CSRP1)也有所增加。
图2. NA、中度AD和重度AD组之间的层特异性差异表达基因
02. 细胞共表达网络与关键信号通路受损
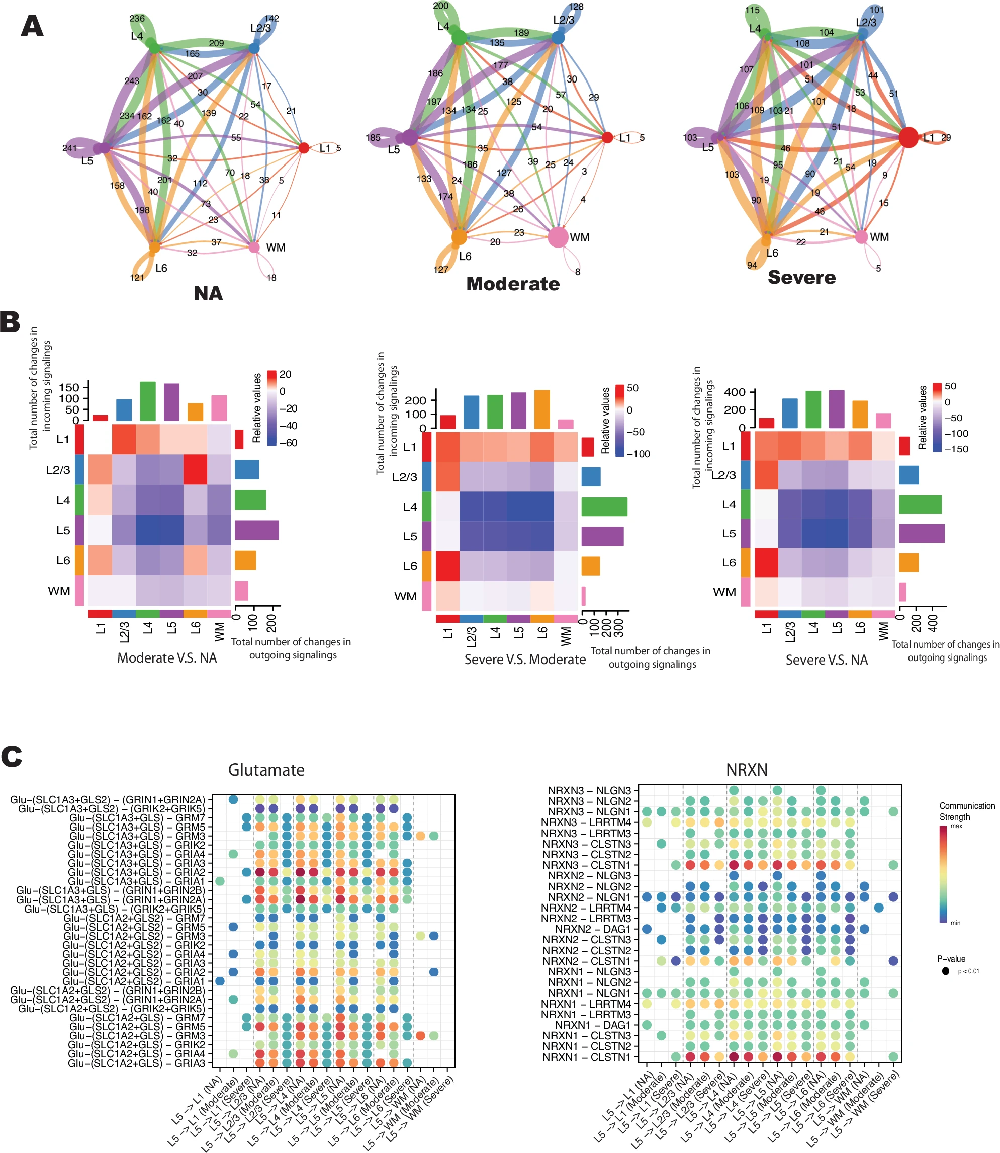
研究对比了正常人群、中度AD患者和重度AD患者大脑六个皮层区域和白质(WM)之间的相互作用情况。结果显示,正常人群大脑中有3571对配体-受体在相互“交流”,而AD晚期患者减少到2244对,说明大脑皮层间的“通讯网络”在逐渐崩溃。随着AD发展,大脑IV-V层之间的“信号传递”明显减少,这两层向其他层发出的“信号”也大幅降低,进而引发认知障碍。进一步分析关键信号通路发现,AD早期谷氨酸信号(SLC1A2-GRIA2)就变弱,晚期直接“消失”;神经调节素信号(NRXN3-CLSTN1)在AD患者中也显著降低,提示突触传递功能受损。不过,AD晚期患者大脑中的SLC1A2表达增多,这可能是身体在努力“补偿”。
图3. NA、中度和重度AD组中跨六个皮层和白质的层间相互作用
03. 关键基因模块和转录因子
基因共表达网络分析识别出多个基因模块,其中Ex1、Inh1、Inh2模块的关键基因表达随AD病情进展呈下调趋势,且与疾病严重程度呈负相关。GO富集分析表明,各模块具有特定功能,如Ex1模块参与Aβ形成负调控及蛋白去磷酸化过程,Inh1模块涉及突触传递调控与Aβ应答等,这些功能均与神经保护机制相关。进一步转录因子分析发现,ZNF460在所有模块中均高度富集,提示其可能作为AD治疗的潜在靶点。
图4. 基因共表达网络下的marker基因与转录因子分析
发文启示
Stereo-seq技术如何推动脑科学研究?
Stereo-seq技术突破传统转录组学分辨率限制,克服单细胞测序缺乏空间定位的不足,系统揭示了阿尔茨海默病进展中皮层分层特异性分子网络变化规律,深化了对AD病理机制在分子网络层面的理解,从空间异质性、细胞间互作、基因网络等多维度推动脑科学对AD的认知,为开发分层靶向治疗策略及精准治疗提供了潜在靶点和理论基础。
结语
研究借助 Stereo-seq 技术绘制 AD 前额叶皮层空间转录组图谱,揭示诸多关键机制,确定关键模块与潜在转录因子,为 AD 分层治疗及精准防治策略开发提供了重要分子依据。
美国堪萨斯大学医学中心神经学系教授Russell H. Swerdlow、美国杜兰大学生物医学信息学与基因组学中心教授邓红文为本文的共同通讯作者。
(本研究使用的Stereo-seq测序芯片为时空转录组FF V1.3)