2025.05.19 内容来源:华大时空
宫内高血糖,常见于妊娠期糖尿病(GDM)等孕期并发症,在全球范围内发生率不断上升。当胎儿在子宫内处于高血糖环境,其胰腺发育可能受到长期影响,进而增加孩子在童年乃至成年后患上代谢性疾病(如2型糖尿病)的风险。尽管已有研究提示宫内高血糖会影响胎儿的胰岛细胞数量和功能,但具体的分子机制和细胞层面的变化仍不明确。
2025年5月19日,北京大学第一医院杨慧霞教授作为通讯作者,在Advanced Science期刊上发表了一项重要研究。该工作首次从单细胞与空间维度系统解析了孕前糖尿病(PGDM)对胎儿胰腺发育的影响。通过整合多组学数据,研究团队详细揭示了宫内高血糖干扰胎儿胰腺发育的细胞类型特异性反应与空间调控机制,为理解其长期健康影响提供了新的视角与数据支持。
.png)
研究速览
研究对象:雌性C57BL/6J小鼠胎鼠的胰腺组织
核心技术:时空组学技术(Stereo-seq)、单细胞转录组测序(scRNA-seq)、代谢组学、蛋白质组学
样本规模:空间转录组(n=8)、单核转录组(n=15)、蛋白质组(n=12)和代谢组(n=12)
.png)
图形摘要
关键研究发现
01. 绘制高血糖环境下的胎儿胰腺单细胞图谱
成功建立妊娠期糖尿病(PGDM)小鼠模型,并对胚胎期第16.5天(E16.5)和第18.5天(E18.5)的胎儿胰腺进行单核RNA测序。共识别出17种主要细胞类型,包括β细胞、α细胞、腺泡细胞、导管细胞等。通过发育轨迹分析,还揭示了腺泡细胞、β细胞与导管细胞之间的发育关联。
图1. 胎儿胰腺全局单核转录组图谱
02. 高血糖引发胎儿胰腺细胞代谢应激
在PGDM条件下,胎儿胰腺中的腺泡细胞和β细胞出现明显代谢异质性。多个与代谢应激相关的基因表达上升,涉及糖代谢、氮代谢等通路。透射电镜结果进一步显示,高血糖组腺泡细胞出现内质网扩张和线粒体肿胀,说明细胞正处于代谢压力状态。
图2.胎儿胰腺对母体PGDM引起的代谢应激的显著细胞反应
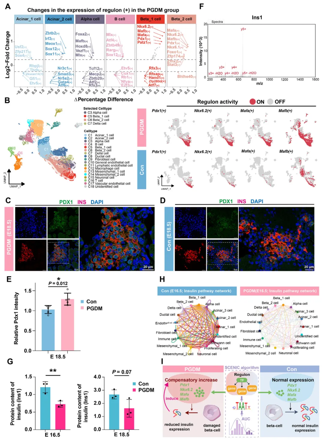
03. 母体高血糖损害胎儿β细胞功能
PGDM组β细胞胰岛素分泌减少,Pdx1、Nkx6.2和Mafa补偿性增加,这些因子对β细胞发育成熟很关键。虽其活性增加或能补偿胰岛素合成,但PGDM致内质网和线粒体损伤,使胰岛素分泌受损、β细胞功能受影响。
图3.母体PGDM对胎儿胰腺β细胞的损害
04. 高血糖改变细胞间的相互作用
通过对E18.5孕鼠血浆进行代谢组学分析,发现PGDM组中与糖脂代谢相关的代谢物水平明显上升。这些代谢物与调控胰岛素代谢的蛋白质表达高度相关,提示母体代谢异常可能通过体液因素影响胎儿胰腺细胞间的通讯。
图4.母体PGDM存在时腺泡细胞与多细胞簇间相互作用的改变
发文启示
Stereo-seq技术如何推动疾病研究?
空间转录组学技术(Stereo-seq)的核心优势在于能够完整保留细胞在组织内的原始位置信息,从而将基因表达数据精准映射至特定的组织结构区域。凭借这一特性,研究人员能够在空间维度上精确解析病理变化的起源。当空间转录组学与单核转录组学等多组学数据整合时,便能同步获取细胞的空间定位、类型鉴定及功能状态等多维信息,成为阐明复杂疾病机制的有力策略。
本研究正是运用了这一整合策略,系统分析了宫内高血糖环境下的胎儿胰腺。分析结果不仅精准绘制了包含β细胞、腺泡细胞等在内的17种细胞类型的空间分布图谱,更成功捕捉到由高血糖特异性引发的代谢应激区域变化以及细胞间通讯的改变。这一发现为精准定位母体代谢异常影响子代发育的关键靶点,并深入揭示其增加子代远期代谢疾病风险的细胞学基础,提供了前所未有的空间动态视角。