2026.03.16 内容来源:华大时空
胃癌是全球第五大常见恶性肿瘤,其发病率存在显著的地理差异,在东亚国家如日本、韩国尤为高发。大多数胃癌遵循“Correa级联”模式发展,即从正常胃黏膜经慢性萎缩性胃炎、肠上皮化生(IM)、异型增生,最终演变为胃癌。其中,IM被公认为关键的癌前病变,但并非所有IM患者都会进展为癌。因此,厘清驱动IM发生发展的分子机制,并从中识别出真正的高风险个体,是胃癌早防早治的核心挑战。
2026年3月2日,由新加坡胃癌联盟(Singapore Gastric Cancer Consortium)主导,华大智造新加坡(MGI Tech Singapore)团队与新加坡杜克-国大医学院、新加坡国立大学等机构合作完成的一项国际研究,在Cancer Discovery上发表。
该研究通过对来自六个国家的超过1500例肠上皮化生(IM)样本进行深度基因组分析,系统描绘了IM这一胃癌关键癌前病变的分子图谱,并首次揭示了克隆性造血(CH)在IM恶性进展中的重要作用。
此外,该研究利用基于华大智造T7测序平台的时空转录组FFPE产品方案,对胃癌FFPE(福尔马林固定石蜡包埋)样本进行空间转录组分析,通过这种能同时检测人类与细菌转录组序列的方法,探讨了细菌扩增、炎症与癌症进展之间的联系,为胃癌的早期预警和精准干预提供了全新视角。

研究对象:人肠上皮化生(IM)组织样本;
核心技术:高深度靶向DNA测序(Targeted Panel)、全基因组测序(WGS)、甲基化测序(EM-seq)、批量RNA测序(Bulk RNA-seq)、单细胞RNA测序(scRNA-seq)、时空组学技术(Stereo-seq);
样本设计:超过1,500例来自六个不同胃癌风险国家的IM样本。
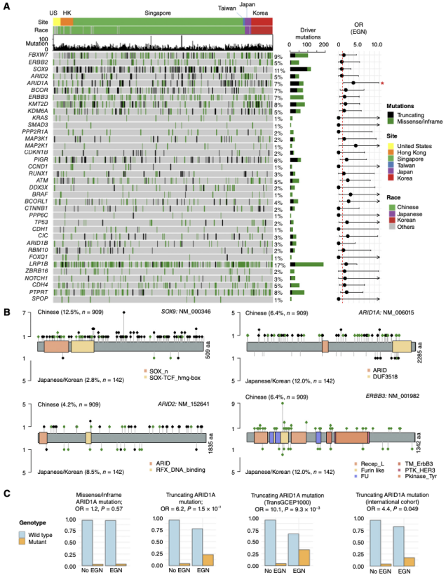
研究利用高深度测序,在IM样本中鉴定出47个显著突变基因,包含2,100个驱动突变。其中,SOX9截断突变在中国人群中更常见,而ARID1A、ARID2、ERBB3等基因的突变在高风险的日本和韩国人群中更普遍。截断型ARID1A突变与IM进展为早期胃肿瘤(EGN)显著相关,提示其可作为高风险标志。

图1.多谱系肠上皮化生样本中的突变谱
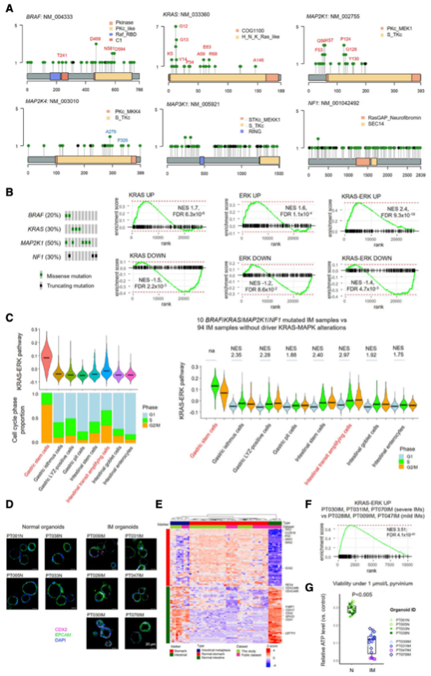
研究发现IM中KRAS、BRAF、NF1等KRAS/MAPK通路基因突变频繁。RNA测序显示,携带这些突变的IM样本中KRAS和ERK信号通路显著上调。功能实验表明,联合抑制MEK/ERK和STAT通路(如使用药物Pyrvinium pamoate)可选择性抑制IM类器官细胞活性,为靶向治疗提供了潜在方向。

图2. 肠上皮化生中的KRAS–MAPK突变
通过全基因组测序,研究在IM中识别出四个主要单碱基替换(SBS)突变特征,其中SBS17是IM特有的突变特征,在正常胃组织中几乎不存在。SBS17突变在晚复制基因组区域富集,可能与氧化应激有关,且在高风险胃癌地区(如日、韩)更为常见,并与吸烟正相关,提示其可作为IM进展的生物标志物。

图3.肠上皮化生中的突变特征
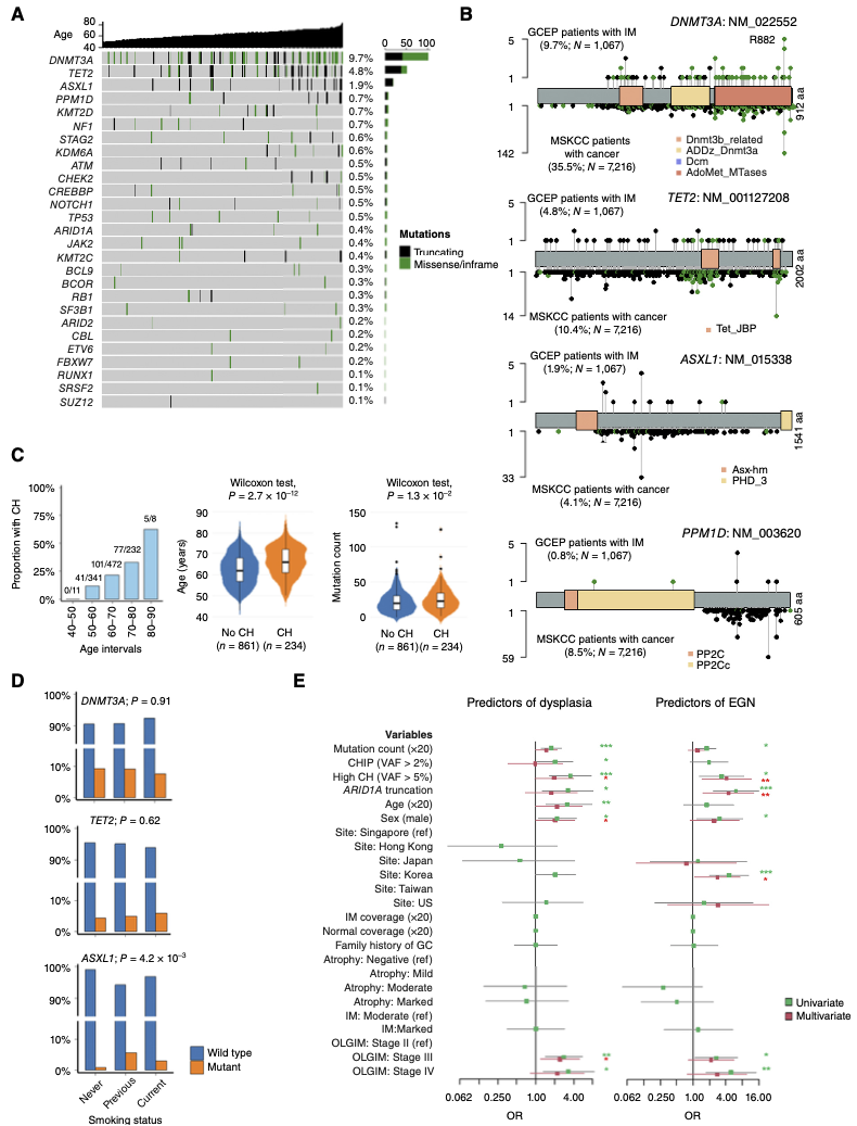
研究发现,克隆性造血(CH)的存在与年龄增长和IM体细胞突变率增加相关,表明CH与突变负担之间存在关联。吸烟也与特定的CH突变相关。逻辑回归分析确定低水平和高水平的CH都是IM进展为异型增生的独立因素。将基因组数据纳入后,早期胃癌风险预测模型得到了改善,表明将临床和分子信息结合起来可以增强对高风险IM患者的监测策略。

图4.肠上皮化生样本中的克隆性造血
研究揭示了克隆性造血(CH)与肠上皮化生(IM)进展间的潜在机制。CH水平升高与IM上皮细胞中PIGR基因截断突变、口腔细菌(特别是链球菌)丰度增加及IgA+浆细胞等免疫细胞浸润相关。时空组学技术Stereo-seq对FFPE样本的分析,在胃癌组织中原位捕获到了链球菌,并发现其与宿主炎症基因表达区域存在空间共定位。这表明CH可能通过“PIGR突变-免疫-微生物”轴重塑微环境,加速IM向胃癌演进。

图5.胃癌组织中细菌序列的空间定位
这项大规模多国研究系统描绘了IM的基因组图谱,强调了ARID1A突变、KRAS/MAPK通路激活、SBS17特征以及克隆性造血在IM恶性转化中的关键作用。研究指出,结合这些分子标志物与临床信息,能更精准地识别高风险IM患者,为其制定针对性的监测(如内镜筛查)和干预策略(如靶向通路或微生物组)提供了科学依据。
在此研究中,华大智造时空转录组FFPE产品方案能够对FFPE保存的胃癌组织进行空间分辨率的全转录组测序,并同时捕获宿主与微生物的RNA信息。
该产品方案首次在胃癌样本中原位可视化了特定口腔细菌(如链球菌)与宿主免疫细胞的空间共定位关系,从而为“克隆性造血可能通过改变局部免疫微环境,影响微生物定植,进而促进肠上皮化生向胃癌进展”这一假设提供了直接的空间分子证据。该产品方案弥补了传统测序在空间信息上的缺失,是连接基因组学发现(如克隆性造血、突变特征)与肿瘤微环境表型的关键桥梁,极大地增强了本研究的机制洞察力和发表价值。