2025.11.24 内容来源:华大时空
垂体作为人体内分泌系统的“指挥中枢”,调控着压力、代谢、生长等关键生理过程,却易受肿瘤、外伤等因素影响而功能失调。由于其解剖位置特殊、组织样本获取困难,且传统细胞系与动物模型难以准确模拟人类垂体特性,垂体研究长期面临瓶颈。
近年来,类器官技术为人类发育与疾病建模提供了新途径。然而,现有垂体类器官培养方法尚不成熟,分化效率低,且对其细胞组成与空间结构的认知不足,严重制约了其科研与临床应用。因此,构建高效、可靠的人类垂体类器官模型,并系统解析其细胞与空间特征,具有重要的科学价值与临床意义。
2025年2月14日,解放军总医院第一医学中心内分泌科郭清华团队在《Advanced Science》上发表研究。该研究通过优化垂体类器官培养体系,结合单细胞转录组测序(scRNA-seq)与空间转录组技术(Stereo-seq),系统解析了类器官的细胞组成与空间结构,并深入探讨了SOX3基因在垂体发育中的调控作用,验证了该模型在研究人类垂体发育与疾病中的可行性。
研究速览

文章截图
核心技术:scRNA-seq、Stereo-seq
研究对象:人类诱导多能干细胞(iPSCs)衍生的垂体类器官
样本规模:3–5个独立样本用于qPCR、激素分泌与功能评估;10个类器官用于scRNA-seq分析;部分样本用于Stereo-seq空间转录组分析。
关键研究发现
01. 垂体类器官培养方案系统优化
研究团队系统优化了从iPSCs诱导为垂体类器官的培养条件。发现添加7.5 nM BMP4与2 μM SAG可显著提升LHX3的表达水平。优化后的方案在第30天PITX1阳性细胞比例及第40天LHX3阳性细胞比例均显著提高,表明分化效率得到有效提升。

图1. 垂体-基质类器官三维培养方案的优化
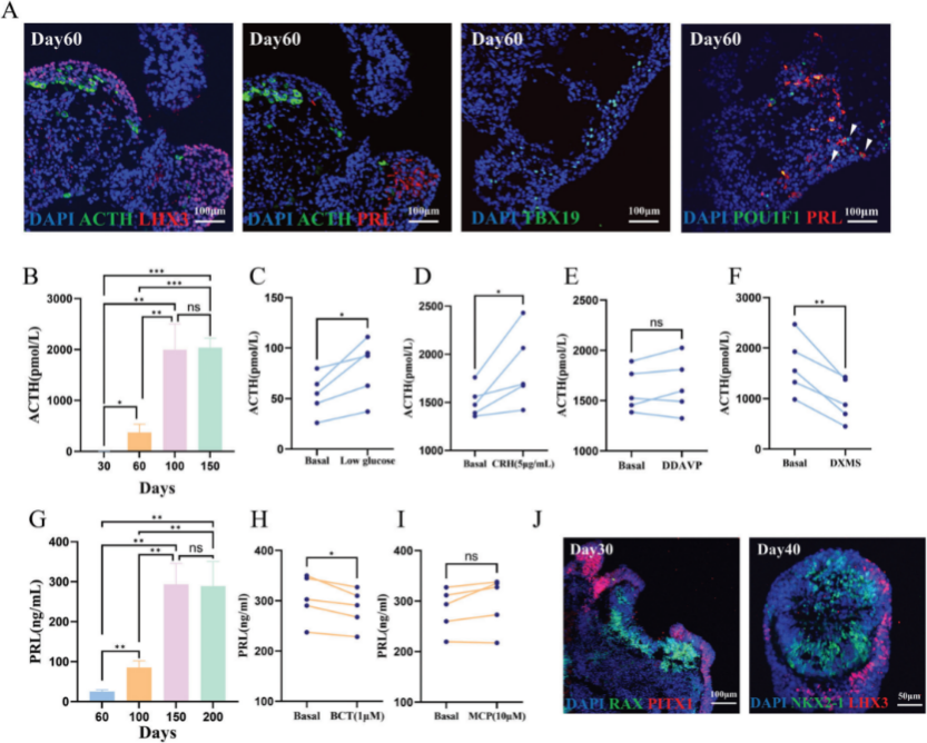
02. 类器官功能成熟与激素分泌能力增强
改进后的培养方案显著促进了类器官的功能成熟:至第100天,ACTH与PRL阳性细胞比例明显增加,激素分泌水平也显著提升。PRL阳性细胞于第60天出现,ACTH分泌在第100天趋于稳定,而PRL分泌至第150天稳定在约293.3 ng/mL,远超以往报道水平。功能实验显示,类器官对低糖等生理刺激具有与体内相似的响应能力。此外,类器官中检测到下丘脑标志物,提示其可用于模拟下丘脑-垂体轴相互作用。

图2. 垂体类器官初始和改进培养方案的比较
03. 单细胞与空间转录组揭示细胞多样性及空间结构
scRNA-seq分析鉴定出9个细胞簇,包括前垂体内分泌细胞、神经元等类型。细胞通讯分析显示各类细胞之间存在丰富的相互作用,主要涉及分泌相关信号通路。
Stereo-seq空间转录组进一步揭示了细胞类型的空间分布:前垂体内分泌细胞聚集成腺体样结构,而下丘脑与神经谱系细胞则形成独立区域,非神经与神经谱系细胞在空间上相邻分布。这一结构特征支持该类器官可用于研究下丘脑-垂体间的细胞互作。

图3. 改进方案诱导的垂体类器官功能评价
04. SOX3/SHH信号通路调控垂体发育的关键作用
研究发现,SOX3主要在神经干细胞中表达。干扰SOX3基因后,SHH等关键基因表达水平及激素分泌量显著下降。外源添加重组SHH蛋白可部分恢复GLI2等基因的表达,但补充SAG(SMO激动剂)无效,提示存在SMO非依赖的信号通路参与垂体发育调控。该结果证实,由SOX3阳性神经谱系细胞分泌的SHH信号,对非神经谱系细胞向垂体细胞分化具有重要作用。

图4. scRNA-seq分析揭示垂体类器官的细胞多样性和丰富的细胞间相互作用
发文启示
Stereo-seq如何助力类器官研究?
Stereo-seq凭借其基于DNA纳米球的高通量、高分辨率原位捕获优势,有效弥补了scRNA-seq在空间信息上的缺失,能够精确呈现类器官中不同细胞类型的空间分布与相对位置,从而深入揭示细胞间的相互作用与信号转导网络。结合scRNA-seq数据,Stereo-seq构建了一个从细胞类型到空间结构的全方位分析体系,为类器官在基础发育研究、疾病机制解析及药物筛选等转化应用中奠定了坚实的技术基础。
结语
本研究通过整合scRNA-seq与Stereo-seq技术,系统解析了人类垂体类器官的转录组图谱与空间结构,揭示了SOX3/SHH信号通路在垂体发育中的关键调控作用。优化的培养方案显著提升了类器官的分化效率与功能成熟度。这些成果不仅深化了对垂体发育机制的理解,也为垂体相关疾病的体外建模与治疗策略开发提供了重要平台。未来,结合类器官与空间多组学技术,将有力推动垂体肿瘤等疾病的精准医学研究进程。
(本研究使用的Stereo-seq测序芯片为时空转录组FF V1.3: https://www.stomics.tech/products/Stereo-seqTranscriptomicsSolution/list.html)