2026.03.23 内容来源:华大时空
昆虫翅的形成是完全变态昆虫发育中的关键事件,但其中涉及的细胞命运转化与空间重构机制缺乏系统性解析。翅膀究竟如何在幼虫体内被“建造”?哪些细胞率先做出命运决定?哪些细胞承担结构构建任务?而激素又在其中起了什么关键作用呢?
为解答这些问题,西南大学前沿交叉学科研究院生物学研究中心联合西南华大生命科学研究院、基因组多维解析技术全国重点实验室等研究团队,依托华大智造的MGISEQ-2000与DNBSEQ-T7RS高通量测序平台,结合单细胞RNA测序(DNBelab C系列scRNA-seq )和时空组学(Stereo-seq)技术,首次绘制了家蚕翅原基发育时空图谱,系统解析了20-羟基蜕皮激素(20E)如何重塑家蚕翅原基发育程序,并提出五阶段“基因转化模型”(Gene Transition Model, GTM),为理解完全变态昆虫器官发生提供了全新的时空框架。相关研究成果在Nature Communications发表。

研究对象:家蚕的翅原基;
核心技术:单细胞RNA测序(DNBelab C系列scRNA-seq )和时空组学(Stereo-seq)技术;
样本设计:对10个发育时间点的翅盘进行单细胞测序、对激素处理的9个时间点进行单核RNA测序,并对3个关键时期进行空间转录组测序。
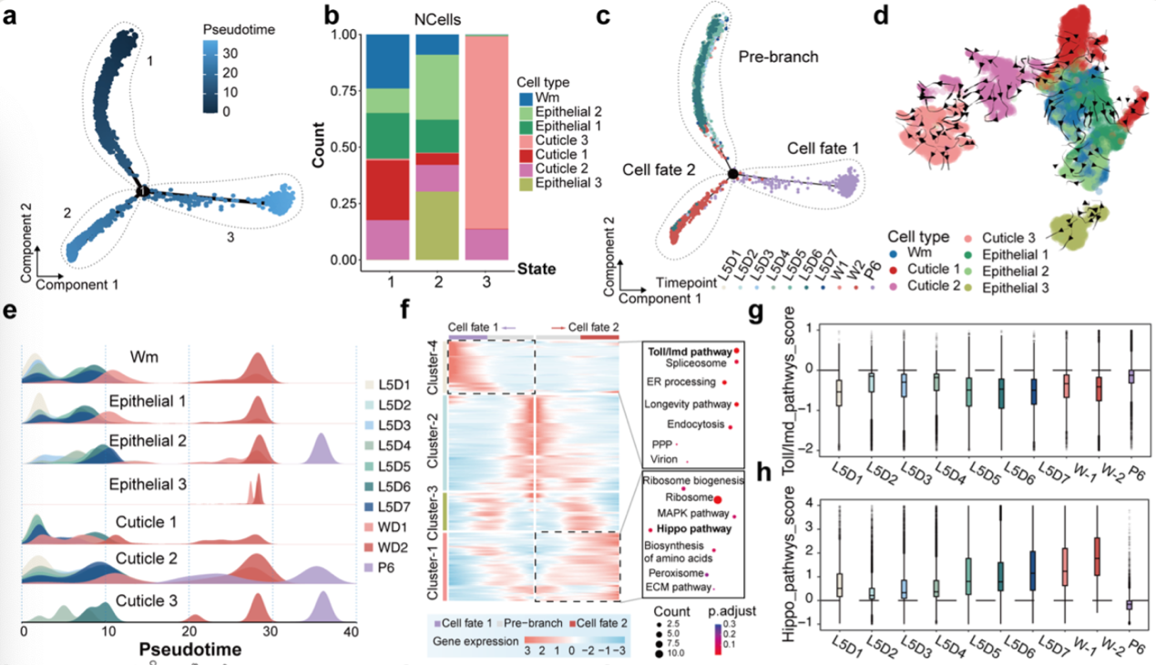
研究团队选取了10个关键发育时间点,解析12万余个单细胞,利用单细胞RNA测序(DNBelab C系列scRNA-seq)和时空组学(Stereo-seq)技术首次系统绘制了家蚕翅原基的高分辨率时空图谱。

家蚕翅原基发育时空图谱
研究发现,一类被命名为Wm(Wing morphogenesis)的细胞处于发育网络的核心位置。这些细胞具有祖细胞特征,可向两个细胞谱系分化:上皮谱系(构建结构层次)和角质谱系(形成成虫翅外层)。通过拟时序分析,团队清晰重建了Wm细胞向两条谱系分化的轨迹,揭示翅原基发育并非简单生长,而是一个高度组织化、分阶段推进的细胞命运分流过程。

Wm细胞向上皮谱系和角质谱系分化
20E是昆虫变态发育的核心激素,但其在单细胞层面的调控逻辑一直不清晰。研究团队建立体外20E诱导体系,并开展跨分钟级单核转录组测序,追踪发育响应过程。研究发现:30分钟是转录程序转换的关键节点;激素可在数小时内重现自然发育数天的基因表达模式;不同细胞类型对激素信号的响应存在明显的时序分层。基于此,研究提出“时间轴压缩效应”——20E并非简单触发变态发育,而是以模块化方式逐步激活细胞网络,实现发育进程的时空精确调控。

20E加速发育进程
整合基因表达动态、20E浓度变化、组织形态重构以及细胞互作网络,研究提出五阶段“基因转化模型”:发育蓝图建立期、细胞基础构建期、重塑与边界重组期、结构分层形成期和成熟与稳定期。该模型首次将激素梯度变化、信号通路活性、细胞命运转变与空间结构重构整合为统一框架;为理解昆虫翅发育的阶段性调控提供了系统理论基础。

翅原基发育五阶段模型
研究还鉴定出Rfx等多个Wm细胞分化的重要调控因子。在家蚕和草地贪夜蛾中进行功能验证发现,干扰Rfx会导致翅结构严重异常。这一发现提示,该调控网络在鳞翅目昆虫中具有高度保守性,也为害虫精准防控策略提供了潜在分子靶点。

Rfx调控翅原基发育
本研究不仅揭示了家蚕翅发育的细胞与分子机制,也为解析完全变态昆虫器官发生规律提供了可推广的时空框架。未来,团队将进一步结合空间多组学与精准基因编辑技术,深入探索器官命运重塑与激素调控的演化机制。
华大与西南大学等多家科研机构深度合作,在家蚕研究领域深耕多年,奠定了中国在家蚕研究领域的国际领先地位,也为鳞翅目昆虫研究树立了标杆。
2004年,华大联合西南大学等单位首次发布家蚕基因组框架图 [1],奠定了家蚕作为模式生物的遗传学基础;2009年,研究人员首次完成40种蚕类基因组遗传变异图谱 [2],揭示了从野桑蚕到家蚕的驯化过程及人工选择的关键位点;2010年,研究人员首次绘制家蚕单碱基分辨率甲基化图谱 [3],为理解昆虫表观遗传学调控提供了重要参考资料;2022年,构建首个家蚕超级泛基因组图谱 [4],深度解析全球蚕类种质多样性。
本次翅原基发育时空图谱的绘制,将家蚕研究从基因组推进到时空单细胞精度。得益于华大时空芯片1cm*1cm的设计,本项目在一张芯片上成功捕获了5-9个家蚕翅原基的时空转录组信息,显著提高了样本并行处理能力,从而有效降低了生物学重复实验所需的芯片消耗和项目成本。
依托华大前沿的组学技术,从宏观遗传蓝图到微观细胞命运轨迹,将不断深化对昆虫发育与演化机制的理解,也为昆虫发育生物学、进化研究及害虫精准调控提供理论与技术支撑。
本研究由西南大学前沿交叉学科研究院生物学研究中心夏庆友教授及其团队赵萍教授、刘青松副研究员、陈浩博士,联合西南华大生命科学研究院陈奥研究员、何明敏博士,基因组多维解析技术全国重点实验室谢敏副研究员、黎万顺博士等团队共同完成。本研究获得国家自然科学基金重点项目(32030103)和国家重点研发计划(2022YFD1201600和2022YFC3400400)的支持。该项科研成果符合伦理和数据安全法律法规,不涉及人类遗传资源。
本项目的单细胞和时空数据可在STOmics DB数据库(项目编号:STT0000176)、CNGB数据库(项目编号:CNP0005964)和GSA数据库(项目编号:PRJCA053684)访问及下载。
*参考文献:
[1] Xia, Qingyou et al. “A draft sequence for the genome of the domesticated silkworm (Bombyx mori).” Science (New York, N.Y.) vol. 306,5703 (2004): 1937-40. doi:10.1126/science.1102210
[2] Xia, Qingyou et al. “Complete resequencing of 40 genomes reveals domestication events and genes in silkworm (Bombyx).” Science (New York, N.Y.) vol. 326,5951 (2009): 433-6. doi:10.1126/science.1176620
[3] Xiang, Hui et al. “Single base-resolution methylome of the silkworm reveals a sparse epigenomic map.” Nature biotechnology vol. 28,5 (2010): 516-20. doi:10.1038/nbt.1626
[4] Tong, Xiaoling et al. “High-resolution silkworm pan-genome provides genetic insights into artificial selection and ecological adaptation.” Nature communications vol. 13,1 5619. 24 Sep. 2022, doi:10.1038/s41467-022-33366-x