2026.01.28 内容来源:华大时空
在众多导致女性不孕的病因中,卵巢子宫内膜异位症(OE) 是一个隐匿而顽固的难题。即便借助辅助生殖技术,这些患者的获卵数与胚胎质量也往往不尽如人意。长久以来,临床观察提示,由经血逆流引发的局部“铁过载”可能是幕后黑手,但它如何在微观的细胞世界中作恶,却一直是个黑箱。
2025年7月22日,我国研究人员在Advanced Science上发表了一项研究成果,揭示了卵泡液中的铁过载是损害卵母细胞质量的一个关键因素。研究人员通过单细胞测序技术scRNA-seq绘制了卵巢子宫内膜异位症(OE)患者卵泡液的细胞图谱,发现铁代谢紊乱会引发颗粒细胞和巨噬细胞衰老,并破坏细胞间的正常通讯。
研究人员进一步利用时空组学技术Stereo-seq对铁过载的小鼠模型进行分析,不仅确认了上述衰老特征在不同物种中保守存在,还发现卵泡内的WNT信号通路活动被显著抑制,而包裹卵子的卵丘颗粒细胞则发生了明显的代谢重编程。

研究对象:卵巢子宫内膜异位症相关不孕症(OEI)患者、铁过载小鼠模型及人类衰老卵巢组织;
核心技术:单细胞转录组测序(scRNA-seq)、时空组学技术(Stereo-seq)及公共数据库(Smart-seq 2卵母细胞数据与人类卵巢衰老数据);
样本规模:临床样本(924例IVF/ICSI患者及46例卵泡液)、动物模型(铁过载诱导的雌性小鼠)和细胞系(KGN人颗粒细胞)。
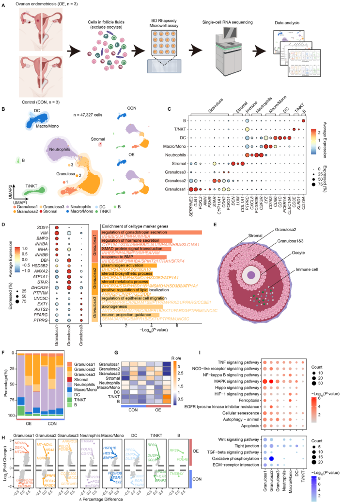
研究首次绘制了卵巢子宫内膜异位症相关不孕症(OEI)患者排卵前微环境单细胞图谱,鉴定出7种细胞类型,包括3个功能特异的颗粒细胞亚群。其中,卵巢子宫内膜异位症相关不孕症(OEI)组中关键的Granulosa1细胞(卵丘样,促卵泡发育)显著减少,为理解卵泡微环境异常提供了细胞基础。

图1 OEI患者卵泡液中的单细胞景观
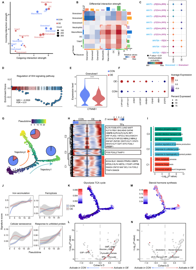
研究揭示,在卵巢子宫内膜异位症相关不孕症(OEI)患者中,其卵泡液存在铁过载现象,这不仅与获卵数减少相关,更会打破卵泡微环境的稳态。铁过载直接诱发颗粒细胞衰老,并导致卵丘颗粒细胞发生代谢重编程,表现为糖酵解增强、三羧酸循环减弱等重要能量代谢途径失衡。
同时,细胞间的正常通讯被破坏,如WNT信号通路受到抑制,而类固醇激素合成增加。这些在细胞和分子层面的多重紊乱,共同损害了卵母细胞的发育成熟微环境,最终导致不孕 。

图2 OEI患者卵泡液中 Granulosa1 的代谢重编程
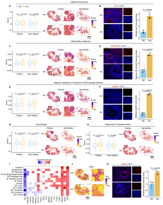
依托华大自主研发的时空组学技术Stereo-seq的超高分辨率优势,研究团队在铁过载小鼠卵巢中实现了细胞级别的空间定位分析。研究发现铁过载导致颗粒细胞减少而间质细胞增加,伴随卵巢纤维化;Ftl1及铁沉积信号在黄体化颗粒细胞、平滑肌和纤维母细胞中最高。

图3 铁过载小鼠卵巢空间转录组图谱
Stereo-seq技术首次在单细胞空间尺度揭示:铁过载通过促纤维化和氧化应激双轴破坏卵巢微环境,不同细胞类型均出现铁代谢亢进、抗氧化失活、氧化损伤及泛素化应激。
这项研究利用Stereo-seq等高分辨率技术分析发现,在铁过载的小鼠卵巢中,多种细胞类型普遍出现了衰老迹象,特别在卵母细胞中,铁过载扰乱了其正常的基因表达程序,触发了由DNA损伤、炎症反应到细胞衰老的连锁反应。这些发现系统地揭示了铁过载损害卵巢健康的细胞和分子路径,为开发针对性的干预方法提供了多方面的证据。

图4 铁过载卵巢中典型衰老标志物的转录变化
研究成功展示了多层次组学整合的强大力量。单细胞测序负责发现线索、鉴定关键细胞群,而时空组学技术Stereo-seq则负责在组织原位进行“现场指认”和“空间验证”,将转录组变化与具体的组织学结构完美对应。这种研究范式使得对复杂疾病机制的理解,从离散的细胞群体深化到了连续且具有空间关系的组织微环境层面。
本研究从临床问题出发,利用前沿组学技术深入机制探索,最终又回归到临床转化。研究揭示的铁过载诱导细胞衰老与代谢异常,为开发针对性的抗氧化、抗衰老疗法(如使用铁螯合剂)以改善OEI患者的卵母细胞质量提供了直接的理论依据和潜在的干预窗口。