2026.01.30 内容来源:华大时空
同样遭遇烧伤,有人恢复如初,有人却终身被又痛又痒的瘢痕困扰——这背后的分水岭,在于烧伤的深度。
临床上最常见的二度烧伤(SDB),根据深度可分为浅、深两种。浅度烧伤损伤较浅,通常愈合快、瘢痕轻;而深度烧伤伤及真皮深层,极易形成病理性肥厚瘢痕,严重影响患者生活与心理。
科学家们早已知道,伤口中的成纤维细胞是修复的关键细胞,对愈合结局起着决定性作用。但它究竟听命于何种信号,从而选择走向“完美修复”或“瘢痕之路”?这个核心机制一直未被揭开,也导致临床上始终缺乏精准、有效的防疤手段。
2025年8月14日,我国研究人员在Advanced Science期刊上发表了一项重要研究。该研究通过整合时空组学技术(Stereo-seq)、单细胞RNA测序(scRNA-seq)及脂质组学等多组学技术,系统揭示了三糖基神经酰胺(Gb3)在浅二度烧伤(SSDB)与深二度烧伤(DSDB)创面中的表达差异及其对成纤维细胞表型可塑性的调控机制。
研究首次明确了HEXB-Gb3-FGF2信号轴在促进无瘢痕愈合中的关键作用,不仅为理解烧伤后差异化修复提供了新的分子机制解释,也为临床开发靶向抗纤维化疗法奠定了坚实的理论基础。

研究对象:浅表二度烧伤(SSDB)与深二度烧伤(DSDB)患者创面组织、细胞模型及动物模型;
核心技术:时空组学技术(Stereo-seq)、单细胞RNA测序(scRNA-seq)、脂质组学、免疫荧光等;
样本规模:在单细胞水平上共分析了13例临床样本,包括9例深二度烧伤(DSDB)、3例浅二度烧伤(SSDB)创面组织以及1例正常皮肤对照;此外,还纳入了4例外周血单核细胞(PBMC)作为参照;在空间层面,时空组学分析基于7例SSDB和7例DSDB样本展开。
本研究通过整合时空组学、脂质组学及单细胞RNA测序,首次系统揭示了Gb3在烧伤愈合中的调控机制。传统技术难以同步获取分子表达与空间定位信息,而Stereo-seq凭借其高分辨率空间解析能力,首次明确了Gb3及其合成通路的时空特异性表达。
空间转录组分析显示,Gb3合成代谢通路在SSDB创面中的活性显著高于DSDB,脂质组学进一步证实SSDB中Gb3水平显著上升。
免疫荧光验证了Gb3主要定位于乳头层纤维细胞,且SSDB中表达高于DSDB。这一发现建立了Gb3表达水平、空间定位与烧伤愈合质量之间的关联,为后续机制研究锁定了关键细胞类型与区域。

图 1. 结合空间转录组学与代谢组学分析揭示Gb3在深二度烧伤与浅二度烧伤中的差异表达
为探究Gb3在二度烧伤(SDB)成纤维细胞中的调控机制,研究对单细胞RNA测序鉴定出的成纤维细胞进行了亚群分析,共识别出11个亚群。通过比较DSDB与SSDB的差异表达基因,筛选出与Gb3合成相关的关键基因,其中HEXB的表达差异最为显著。该基因编码催化Gb3合成的酶,且在SDB乳头层真皮中高表达,并随时间递增。
免疫荧光结果显示,SSDB中HEXB在炎症期表达较高,而在增殖期与重塑期则被DSDB反超。共定位分析进一步表明,HEXB与Gb3主要共存于乳头层成纤维细胞。这些结果提示HEXB是调控Gb3合成与成纤维细胞功能的关键因子,可能影响SDB的愈合进程。

图2. HEXB在深二度与浅二度烧伤真皮组织中呈现差异表达且具有时间动态变化
在机制层面,HEXB 的表达量与 Gb3 的含量呈正相关,且二者都和 FGF2 信号通路的活性显著相关;如果降低 HEXB 的表达,会导致 FGF2 及其下游效应分子的水平下降,而额外补充 FGF2 则能纠正因 HEXB 缺失导致的纤维细胞表型异常。分子对接实验显示,Gb3 会通过氢键与 FGFR1 蛋白的特定位点结合,且使用 FGFR1 抑制剂能阻断 Gb3 对纤维细胞异质性的调控作用。

图3. Gb3合成与FGF2信号通路的相关性分析
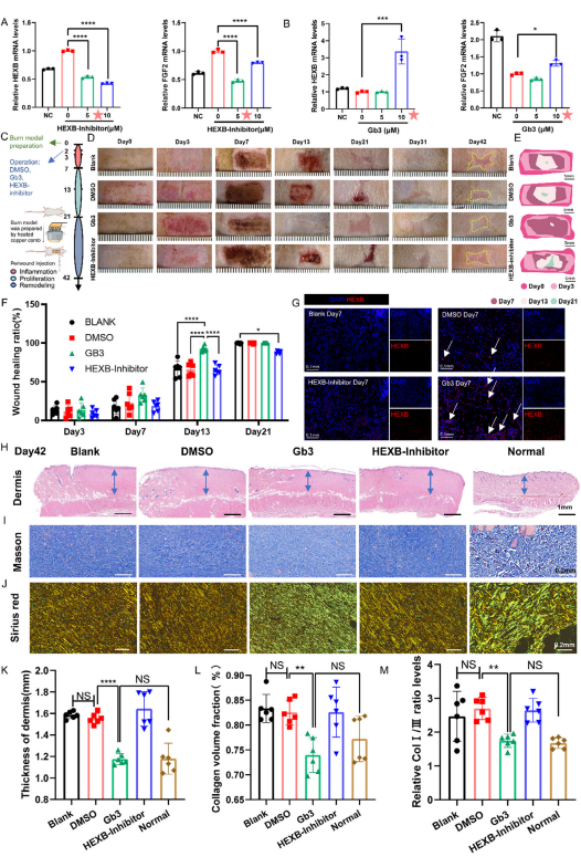
动物实验进一步证实,Gb3 治疗能显著加速创面愈合(13 天即可完成上皮化,对照组需 21 天),同时降低瘢痕评分(VSS 评分),减少胶原过度沉积,使皮肤中 I/III 型胶原比例接近正常水平;而使用 HEXB 抑制剂会加重纤维化,联合 FGF2 治疗则可部分改善这一负面效应,有力印证了 HEXB-Gb3-FGF2 轴的核心调控作用。

图4. 评估Gb3在体内促进伤口愈合及抑制瘢痕形成的疗效
本研究基于亚细胞级分辨率的时空组学技术Stereo-seq,绘制了关键分子HEXB与Gb3在创面中的空间分布图谱,揭示其特异性地富集于真皮乳头层的成纤维细胞中。这一精准的空间定位,将抽象的基因表达差异转化为“特定细胞位置-特定分子功能”的清晰逻辑,为确立“HEXB-Gb3-FGF2”调控轴并解析其促进修复、抑制瘢痕的完整机制,提供了不可或缺的空间证据。